The food truck industry in the UAE has evolved from a novelty concept into a thriving business sector over the past decade. From Dubai’s bustling streets to Abu Dhabi’s cultural corners, these mobile vendors now serve everything from traditional Emirati cuisine to international fusion dishes, becoming fixtures at festivals, corporate events, and urban centers across all seven emirates.
Food trailers attract entrepreneurs due to their lower startup costs compared to traditional restaurants, which can exceed AED 1 million. Their mobility allows owners to test markets and adapt to customer preferences in the UAE’s dynamic environment. However, strict regulations on food safety, licensing, and vehicle operations ensure public health and fair business practices.
Essential Licenses and Permits Required
Operating a food truck legally in the UAE requires obtaining several crucial licenses and permits from different government authorities. Each document serves a specific purpose in ensuring your business complies with commercial regulations, health standards, and safety requirements.
Trade License: Your Business Foundation
Your trade license is the cornerstone of your food truck business. Issued by the Department of Economic Development in your chosen emirate, this official document legally recognizes your business entity and grants permission to conduct commercial activities. Without it, you cannot open a business bank account, sign supplier contracts, hire employees, or obtain other required permits.
For food truck operations, you’ll need a commercial license since your primary activity involves purchasing ingredients and selling prepared food products. Dubai uses the Dubai Trader portal (dubaitrader.ae), Abu Dhabi operates through TAMM (tamm.abudhabi), and other emirates have their respective economic development platforms.

License costs vary significantly by emirate:
| Emirate | Trade License Fee | Chamber Fee | Total First Year |
| Dubai | AED 10,000-15,000 | AED 1,500-2,000 | AED 12,000-18,000 |
| Abu Dhabi | AED 15,000-20,000 | AED 2,000 | AED 17,000-22,000 |
| Sharjah | AED 10,000-15,000 | AED 1,500 | AED 11,500-16,500 |
| Northern Emirates | AED 8,000-12,000 | AED 1,000 | AED 9,000-13,000 |
Processing typically takes three to seven business days depending on your emirate and documentation completeness.
Food Safety Certifications
Food safety is the most strictly regulated aspect of food truck operations in the UAE, as the government prioritizes public health and enforces full compliance. Every food handler must hold a valid Food Handler’s Certificate, obtained through approved training courses (4–8 hours) covering:
- Personal hygiene
- Cross-contamination prevention
- Temperature control
- Allergen management
Training costs range from AED 150 to AED 300 per person, and certificates remain valid for two years.
In addition to staff training, every food truck must secure a Food Establishment Permit from the local municipality. This confirms that your mobile kitchen meets key operational standards, including:
- Refrigeration below 5°C
- Proper ventilation systems
- Dedicated handwashing stations
- Temperature monitoring equipment
In Dubai, only establishments with inspection grades A, B, or C and no critical violations can obtain food truck permits. The FoodWatch platform manages all applications and inspections. The cost of a food establishment permit ranges from AED 2,000 to AED 4,000, with annual renewals required.

Vehicle Registration and Safety Clearances
Your food truck serves as both a kitchen and a vehicle, so it requires approvals from health authorities and transport departments. The Roads and Transport Authority (RTA) manages all vehicle-related licensing. Unlike personal cars, commercial vehicle registration requires:
- A valid trade license
- Vehicle modification approval
- Comprehensive commercial insurance
- Technical inspection at an authorized RTA center
Vehicle modification approval is essential. You cannot simply buy a van and install kitchen equipment—any structural, electrical, or gas system changes must first be approved by the RTA to ensure safety compliance. Most entrepreneurs work with specialized food truck builders who understand these technical requirements.
- Registration fees: AED 3,000–6,000 annually
- Commercial vehicle insurance: AED 5,000–10,000 per year
Fire safety clearance from Civil Defense examines your fire extinguishers, fire blankets, emergency exits, and electrical safety certifications. Processing takes three to five business days after inspection, costing AED 500 to AED 1,000. The mobile vending permit from Dubai Municipality costs just AED 200 annually but is equally essential for legal operation.
Location Permits
Your operating location affects both success and compliance. Event permits are required for festivals, markets, and exhibitions, applied 2–4 weeks in advance with licenses, insurance proof, and participation fees.
For private properties, obtain written permission from the owner, municipality approval for health standards, and parking permits. Fees range from AED 500 per day at small venues to AED 5,000+ weekly at premium sites like major malls.
Public space permits are highly competitive as municipalities limit vendors. Prime tourist spots cost AED 5,000–10,000 monthly, while secondary areas range AED 1,000–3,000 monthly.
Complete Startup Cost Breakdown
Understanding the complete financial picture prevents surprises that can derail your business. Food truck costs divide into initial setup investments and ongoing operational expenses.
[TABLE: Complete Startup Investment]
| Category | Minimum (AED) | Mid-Range (AED) | Premium (AED) |
| Food Truck | 80,000-120,000 | 150,000-200,000 | 250,000-350,000 |
| Licenses & Permits | 15,000-20,000 | 20,000-30,000 | 25,000-35,000 |
| Initial Inventory | 5,000-10,000 | 10,000-15,000 | 15,000-25,000 |
| Marketing | 2,000-5,000 | 10,000-15,000 | 20,000-40,000 |
| Working Capital | 10,000-20,000 | 30,000-50,000 | 50,000-80,000 |
| Miscellaneous | 5,000-10,000 | 10,000-15,000 | 10,000-20,000 |
| TOTAL | 150,000-200,000 | 250,000-350,000 | 400,000-500,000 |
Monthly operating costs range from AED 25,000 to 60,000, depending on scale and location. Major expenses include:
- Food costs: 25–35% of revenue
- Staff salaries: AED 8,000–15,000
- Location fees: AED 1,000–10,000
- Vehicle expenses: AED 2,000–4,000
- Marketing: AED 2,000–5,000
A minimum budget reflects a lean setup using a used truck and northern emirate licensing. Mid-range investments are most common, offering good equipment and sufficient working capital, while premium setups suit entrepreneurs aiming for top-quality operations from the start.

Annual renewal expenses range from AED 21,000 to AED 41,000, covering trade license renewal, municipality permits, vehicle registration, insurance, and staff certifications. Setting aside approximately AED 2,000 to AED 3,500 monthly ensures funds are available when licenses expire.
Financing Options for Your Food Truck
Most entrepreneurs require external financing to launch their food truck business. The UAE offers various funding sources suitable for mobile food operations.
Bank Loans
Traditional banks are the main funding source. Emirates NBD offers up to AED 20 million, though most operators borrow AED 100,000–500,000 at 5–8% interest. ADCB provides collateral-free loans up to AED 250,000, while Dubai Islamic Bank offers Sharia-compliant financing through Murabaha or Ijara at 5–7% profit rates.
To qualify, applicants must be UAE residents (ages 21–65) with a credit score above 650, valid trade license, and a strong business plan. Banks also prefer a debt service ratio below 50% of monthly income.
Government Support Programs
The UAE government actively encourages entrepreneurship through various programs. Khalifa Fund for Enterprise Development supports Emirati entrepreneurs with loans up to AED 2 million at exceptionally competitive 3 to 4 percent profit rates. Mohammed Bin Rashid Fund for SMEs focuses on Dubai-based businesses with rates of 4 to 6 percent and comprehensive mentorship programs. Abu Dhabi SME Hub facilitates access to funding through partnerships with multiple financial institutions.
Alternative Financing
Beyond traditional banking, consider equipment leasing preserving capital with down payments of 10 to 20 percent and monthly payments over three to five years. Crowdfunding platforms like Eureeca and Beehive offer equity or peer-to-peer lending options. Business incubators such as In5 (Dubai) and Hub71 (Abu Dhabi) provide seed funding ranging from AED 50,000 to AED 200,000 plus mentorship and networking.
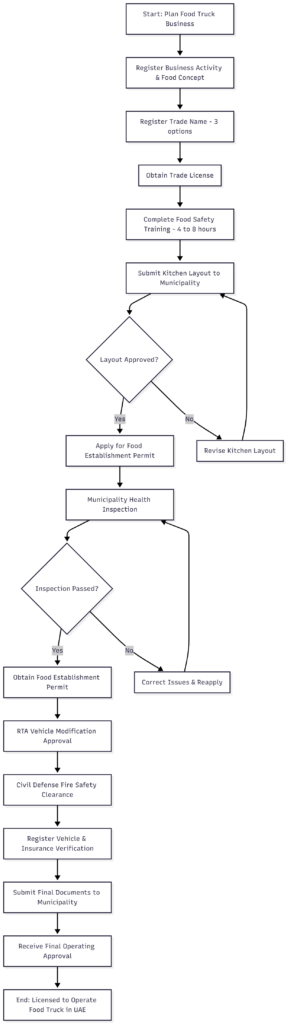
Step-by-Step Licensing Process
Successfully navigating the licensing process requires a systematic approach. Start by choosing your business activity and food concept, as this determines which activities to register. Then register your business name through your emirate’s economic development portal, submitting three name options ranked by preference. Processing takes 1–2 business days, with fees of AED 210–620.
Secure a physical address or flexi-desk, since UAE law requires every business to have a registered location—even mobile ones. Flexi-desk packages typically cost AED 5,000–15,000 per year.
Submit your trade license application with:
- Passport copies
- Emirates ID and visa documentation
- Business plan
Complete food safety training for yourself and staff, then apply to the municipality with detailed kitchen layouts. Pass health inspections by ensuring:
- Equipment placement matches approved plans
- Refrigeration maintains proper temperatures
- Handwashing stations are fully equipped
Finally, register your vehicle after obtaining all approvals and secure location-specific permits for your intended operating areas.

Compliance and Ongoing Requirements
Obtaining initial licenses is only the first step. Ongoing compliance requires timely renewals and inspections.
- Trade licenses renew annually on their issue date; begin renewal 60 days before expiry and pay fees equal to initial costs.
- Municipality permits also renew yearly and require passing health inspections.
- Vehicle registration renews on its anniversary after technical inspection and insurance verification.
Health inspections occur throughout the year based on your food safety grade:
- Grade A: 1–2 surprise inspections annually
- Grade B: 2–3 inspections
- Grade C: 3–4 inspections
Inspectors check food storage temperatures, equipment cleanliness, staff hygiene, and documentation such as temperature logs and cleaning schedules.
Violations are categorized by severity:
- Critical: AED 2,000–10,000 fines and possible immediate closure
- Major: AED 1,000–5,000 fines with mandatory corrections
- Minor: Warnings, escalating to fines if repeated
Maintaining daily compliance through self-inspections and accurate records ensures readiness for any surprise inspection.
Conclusion
Starting a food truck business in the UAE offers tremendous opportunities for committed entrepreneurs. Success depends on recognizing that licensing is your business foundation, not a bureaucratic hurdle. Full compliance protects you from penalties, builds customer trust, and allows participation in profitable events.
Costs are significant, requiring realistic planning — with initial investments of AED 150,000–500,000, monthly expenses of AED 25,000–60,000, and annual renewals of AED 21,000–41,000. Funding options include:
- Traditional bank loans: 5–10% interest
- Islamic financing: 5–8% profit rates
- Government funds: 3–6% for eligible applicants
- Alternative sources: Leasing or investors
Your food truck journey begins with thorough research, solid business planning, proper financing, and systematic licensing. The UAE market rewards entrepreneurs who combine great food with professionalism and compliance. Take the first step today — your delicious success story awaits!
And you need more information about food truck license or want to get a permit easily submit your query at Dunes Trailer we will gives you the best personalized recommendations.
How long does licensing take?
In ideal circumstances, Dubai processes applications in two to three weeks, Abu Dhabi in three to four weeks. Realistically, budget six to twelve weeks for the complete process including vehicle modifications and inspections.
Can foreigners own food trucks?
Yes, the 2021 Commercial Companies Law allows 100 percent foreign ownership in food truck businesses without local sponsors.
What are the penalties for operating without licenses?
Operating without a trade license results in fines of AED 10,000 to AED 50,000, immediate business closure, equipment impoundment, and potential deportation for foreign nationals.
How much insurance is needed?
Comprehensive coverage costs AED 12,000 to AED 33,000 annually, including mandatory vehicle insurance, public liability, product liability, and equipment coverage.


